首页
项目申报
专利知识
认证知识
军工资质
执行标准
商标知识
版权知识
新闻资讯
信用修复
资讯百科详情
当前位置:
首页
>
第七批“小巨人”企业申报进行时
第七批“小巨人”企业申报进行时
2025-06-09 10:04:43 次浏览
项目申报
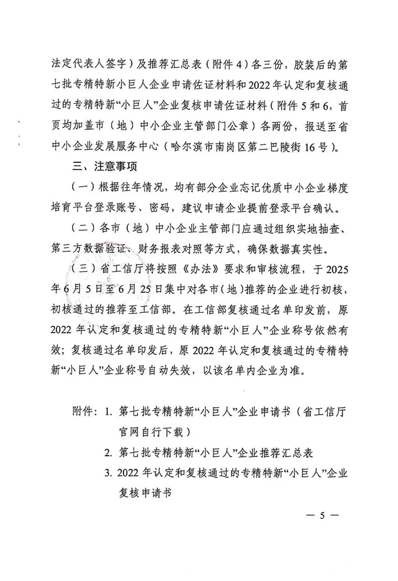
黑龙江工业和信息化厅关于组织开展第七批“小巨人”企业申请和2022年认定和复核通过“小巨人”企业复核申请推荐工作的通知
来源:黑龙江省工业和信息化局
上一篇:
高新复审,注意这些就够了
下一篇:
拟推荐申报第七批“小巨人”企业名单公示
【免责声明】图文来源于网络,仅代表作者观点,与科迪昇无关。科迪昇对文中陈述、观点判断保持中立,不对所包含内容的准确性、可靠性或完整性提供任何保证。请读者仅作参考,特此声明!当您认为您的知识产权或其他合法权益被侵犯,或者页面信息有误需要纠正或者删除,请联系客服或致电13136688578 。
更多文章推荐
2026年中小企业办理ISO三体系认证需要哪些条件、材料、…
2026-02-27
国内外招标必备,ISO9001质量,ISO14001环境,ISO45001…
2026-02-26
【黑龙江省】2026年第一批创新型中小企业评价和专精特新…
2026-02-26
餐饮、食品类行业—招投标推荐必备认证证书
2026-02-24
2026年高新技术企业申报指南|新政解读+全流程拆解+避坑…
2026-02-24
项目申报
专利技术
体系认证
军工资质
执行标准
商标服务
软著服务
资讯百科
关于我们
咨询热线:
13136688578
申诉/售后:
18646310958
业务合作:
18646310958
工作日:
8:20-17:20
备案号:
黑ICP备2023009609号
公司地址:
哈尔滨市道里区群力大道3517号星光耀广场二期A座2818室